世界杯小组赛积分今日全局解析与最新格局
当人们在搜索“世界杯小组赛积分今日”这几个字时,真正关心的从来不只是冷冰冰的数字,而是这些积分背后瞬息万变的出线形势、可能上演的逆袭好戏、以及传统强队和黑马之间细微又残酷的差距。积分榜就像一面镜子,把每一支球队的技战术执行力、心理承压能力乃至运气成色,都毫不留情地折射出来。尤其是在赛程进入胶着阶段的今天,一分之差往往决定未来几周的命运:有人提前锁定淘汰赛门票,轻装上阵;有人在悬崖边上做最后挣扎;还有人则在复杂的净胜球与相互战绩规则中,苦苦寻找留在世界杯舞台的那条最窄路径。

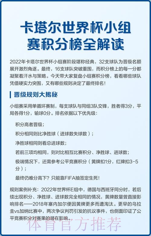
小组赛积分今日的核心含义,不仅是看谁排在第几,更是评估“出线概率”和“心理优势”的实时晴雨表。在现代世界杯体系下,每个小组通常有四支球队,通过单循环比赛争夺积分。胜利拿三分,平局各得一分,失利则是零分。表面规则简单,但配合“相互交锋”“净胜球”“总进球数”等多重排序标准,使得今日的小组赛积分形势显得更加立体和复杂。球迷在刷积分榜时,已经不仅满足于知道自己支持的球队有几分,而是会进一步追问:还剩几场比赛可以扭转局势,与主要对手的积分差距是否现实可追,净胜球是否有劣势,今天的比分到底值不值得冒险。

从观赛体验上看,世界杯小组赛积分今日的变化直接影响每一支球队的战术选择。假设某支传统强队在前两轮仅积1分,积分榜暂列第三,那么第三场小组赛基本就变成了一场“准淘汰赛”。在这种背景下,主教练更倾向于大胆排出攻击型阵容,通过高压逼抢创造更多进球机会,因为此时“只要不输”的保守思路已毫无意义。与之相对,如果一支状态火热的球队已经两连胜积6分,今日积分榜稳居小组头名,他们往往会在收官战进行适度轮换,既保持竞争节奏,又为接下来的淘汰赛节省主力体能,对于已出线但尚未锁定小组第一的球队来说,如何在“避免伤病”和“争取更优签位”之间取得平衡,则是积分形势下更高阶的博弈。

不少球迷在讨论世界杯走势时,会提到“生死战”这个词,而这正是由小组赛积分今日的排位变化催生出来的情绪标签。举个典型的案例:在某届世界杯的小组赛末轮,一支起步不顺的豪门前两场仅拿到一平一负的战绩,仅积1分排名垫底,但从理论上仍然存在出线希望。当日的积分榜显示,他们必须在最后一场大比分战胜同组强敌,同时寄望另一场比赛中某一方不能取胜。结果在巨大的压力之下,这支球队罕见地打出了全场紧逼和极致进攻,最终以两球优势拿下比赛,而另一场对决也在补时阶段出现戏剧性扳平。随着终场哨响,积分榜在几分钟内完成了令人眩晕的重排,这支豪门凭借净胜球优势压线出线,成为“从死亡边缘爬回来的球队”。从技术统计上看,一切只是积分规则的正常运算;但从观感上来说,这却是“今日积分”对球队气质与心理抗压力的极致考验。
如果从更宏观的角度看,今日的小组积分格局往往折射出不同足球文化的风格碰撞。传统欧洲强队在积分策略上更为务实,许多教练会在首战不稳定因素较多的前提下,把“避免失利”放在首位,通过稳定拿分为后两场比赛赢得调整空间,而南美球队则更倾向于用强势开局建立心理优势,以求在积分榜上尽早拉开差距。至于来自亚洲、非洲等地区的代表队,则往往在每一分上都格外珍惜:一场关键的平局,就可能改变整个小组的出线版图。正因如此,当我们关注世界杯小组赛积分今日的实时变化时,看到的不只是数字,更是不同战术理念与文化背景在同一平台上的竞技碰撞。
从技术层面说,积分榜之所以在当下备受关注,还因为现代数据分析工具的普及彻底放大了“每一分”的价值。数据机构会根据今日的积分形势,结合历史战绩、球队状态、伤病情况等变量,实时刷新各队的“出线概率曲线”。这种看似理性的数字呈现,反过来也在影响教练组的判断:当模型显示某队在当前积分条件下只要拿到一场平局即可锁定出线,他们可能就会更加重视防守稳固和控球安全,把风险控制在可接受范围内。与此一些志在冲击冠军的队伍,则会在确定出线之后,通过主动争取小组头名,为自己在淘汰赛阶段争取更理想的签运。换言之,小组赛积分今日的排序既是结果,也是众多战略选择背后的逻辑起点。
值得注意的是,在积分规则日趋精细的今天,净胜球与相互战绩将小组赛推向了更高强度的对抗。很多球队清楚,只靠计算“只要赢就行”已经不够,还要精确评估“赢几个才保险”。某届世界杯中就出现过这样的案例:同组三支球队在最后一轮结束后同积4分,而最终决定谁能出线的关键指标不是传统印象中的“名气”或“牌面”,而是相互交锋中的一个客观事实——谁在面对彼此时进了更多球。有一支球队前两轮保守求稳,虽然没有惨败,但也没抓住扩大净胜球的机会,结果在积分持平的情况下因为进球数落后,被迫提前打道回府。这一案例清楚地告诉我们,在关注“世界杯小组赛积分今日”时,不能只盯住分数,还要留意背后更细致的排序规则。

对普通球迷来说,如何快速读懂今日的小组赛积分榜也是一种观赛能力。最实用的方式,是在看每一场比赛前,先弄清楚两队当前的积分位置及剩余赛程。比如,一支已经两连败的球队,即便理论上还有微弱的出线可能,但如果还要依赖多场比赛出现极小概率的特定比分组合,那他们在心理上是否还能保持足够的战斗欲望,就成为一个重要的问题。反之,一支暂列小组第二、但积分只领先第三名一分的球队,则很可能在收官战中采取更加务实的“不冒险丢球优先”策略——只要守住不败,他们今天在积分榜上的位置就足以把对手挡在淘汰赛门外。了解这些背景,能让你在观看比赛时更好地理解球队的选择,而不是简单地用“踢得保守”或“太冒进”来评价。
在社交媒体高度发达的今天,“世界杯小组赛积分今日”已经不仅是体育新闻中的一个栏目标题,而是球迷社群实时讨论的核心话题之一。不同国家的球迷会在同一张积分榜下给出截然不同的解读:有人乐观地抓住出线希望,反复计算各种可能的比分组合;有人悲观地认为局面已无可挽回,提前把注意力转移到下一届大赛。更有意思的是,当积分形势出现极端复杂的情况时,各种“出线计算公式”“模拟器截图”会在网络上迅速传播,仿佛一场全民参与的数学题解答活动。表面上看,这只是围绕积分榜的即时讨论;从本质上说,则是现代体育在数据和情感交织下,形成的一种独特公共参与方式。
综合来看,今日的世界杯小组赛积分形势既是对过去比赛表现的总结,也是对未来走势的预告。它提醒我们,每一次成功的防守、每一次关键的扑救、每一次不经意的失误,最终都会被浓缩为积分榜上的一分得失。而当我们在刷新“世界杯小组赛积分今日”这一信息时,其实是在见证一个个足球故事如何从细节走向命运的拐点:有人在压力中爆发,有人在机会面前犹豫,有的球队用连胜书写强势统治,有的球队则在理论希望中上演最后的搏命反击。正是这些由积分驱动、又远远超越积分的瞬间,构成了世界杯独有的戏剧感和吸引力,也让每一位球迷愿意一遍又一遍地打开积分榜,去确认今天的形势是否又悄然改变了世界足坛的风向。


需求表单